Blender Studio
  • 電影
  • 專案
  • 訓練
  • 資源
  • 部落格
  • 社區
  • 加入
  • BLENDER.ORG

    • 下載

      獲取最新的 Blender、舊版本或實驗版本。

    • 最新消息

      關注最新 Blender 版本的新功能。

    學習與資源

    • Blender Studio

      從開放電影中獲取製作資產和知識。

    • 手冊

      Blender 使用和功能的說明。

    開發

    • 開發者博客

      Blender 開發者提供的最新開發更新。

    • 文檔

      指南、發佈說明和開發文檔。

    • 基準測試

      一個收集和分享 Blender 基準測試結果的平台。

    • Blender 大會

      一年一度的社區聚會活動。

    捐贈

    • 開發基金

      通過每月捐款支持核心開發。

    • 一次性捐款

      使用更多可用的支付選項進行一次性捐款。

訓練重點
臉部綁定
Blender 基礎知識 4.5 LTS
使用 Blender 進行 3D 列印
影片日誌#6:宣傳影片

訓練類型
課程 文檔 製作課程 工作坊

訓練類別
動畫 幾何節點 燈光 渲染 骨架 著色
電影重點
奇點
2025
展翅翱翔
2023
春天
2019
英雄
2018
專案重點
衝動購買
展示
專案:風暴
展示
遛狗
展示
專案:黄金
展示
資源重點
角色
模型和裝置
資源
所有製作檔案
庫
精選集
課程
Blender 基礎知識 4.5 LTS
第一步
  1. 啟動 Blender 免費
  2. 視口導航 免費
  3. 介面概述 免費
  4. 選擇和轉換 免費
  5. 新增、複製和刪除 免費
  6. 儲存 免費
  7. 3D 游標 免費
  8. 收藏 免費
  9. 工作區 免費
建模
  1. 文件恢復 免費
  2. Blender的模式 免費
  3. 新增對象 免費
  4. 網格選擇 免費
  5. 擠壓 免費
  6. 循環切割 免費
  7. 刀具 免費
  8. 斜角工具 免費
  9. 刪除、分離、合併和連接 免費
雕塑
UV解包
骨架綁定
幾何節點
陰影
燈光與渲染
專案工作流程
合成
影片剪輯
額外內容
  1. 實用資源 免費
  2. 實用插件 免費
建模

刀具

Beau Gerbrands
Beau Gerbrands 作者
  • 免費
報告問題

在本節中,我們將學習如何使用刀具拓撲工具。該工具可用於快速更改網格拓撲結構,從而快速擠出形狀,就像用刀在網格層面上雕刻木頭一樣。


警告

在開始之前,需要說明的是,Blender 中的「操作符」和「工具」實際上是有區別的。它們分別是:

  • 工具是指從工具列中開啟的「活動」工具,可以使用T鍵開啟。

  • 運算子的功能與工具類似,但不會啟動工具。在本節和課程的大部分內容中,我們將使用「非活動」的切割運算子。儘管我們稱之為“切割拓撲工具”,但它實際上是切割運算子。

開啟新的Blender文件,並在場景中的預設立方體上進入編輯模式。

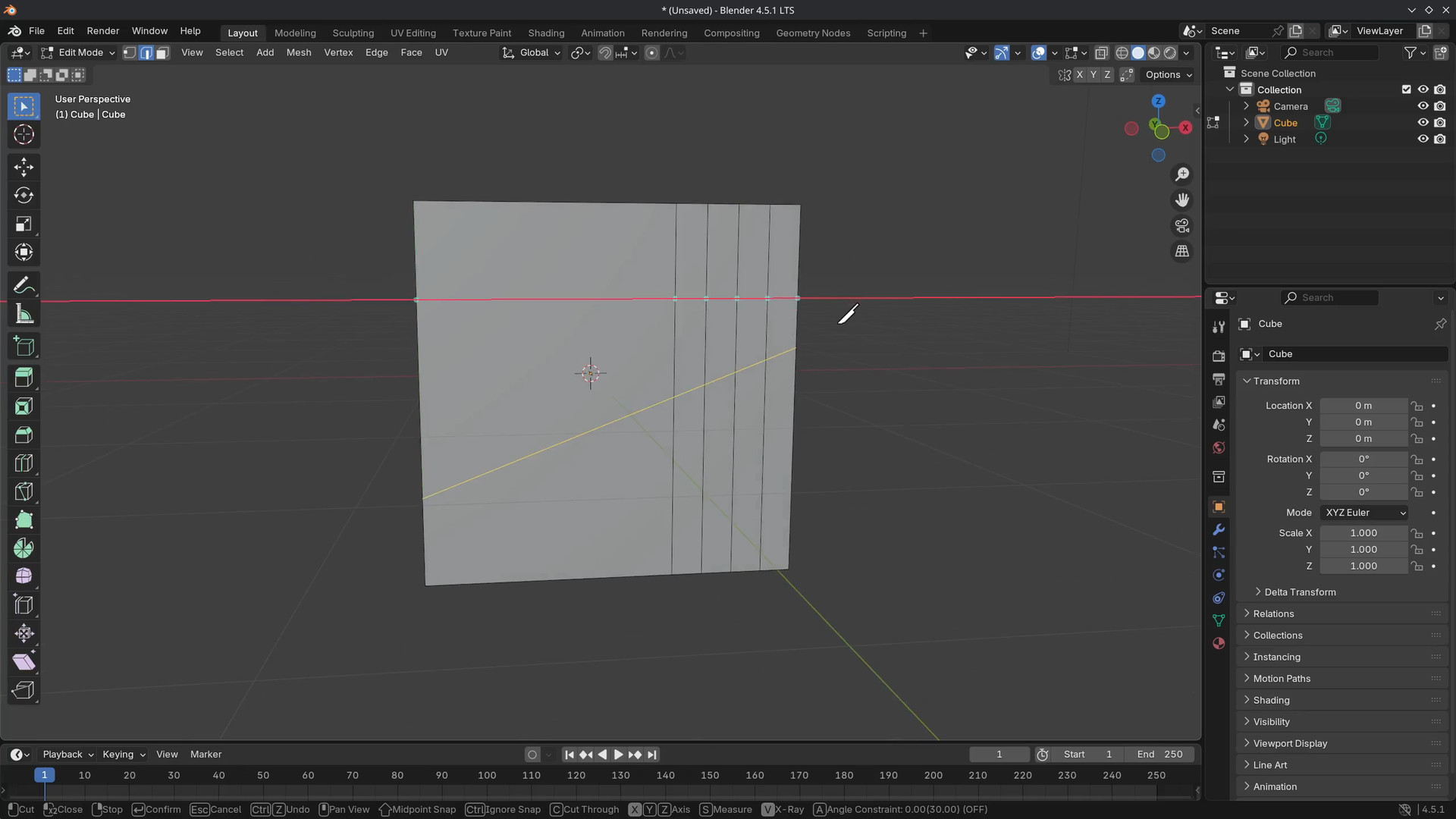
加入一些類似下圖的循環切割(使用Ctrl + R),然後使用滾輪或小鍵盤上的 + 鍵添加更多循環。

使用K鍵啟動切割拓樸工具。滑鼠遊標應該看起來像一把小刀。

注意

當滑鼠懸停在頂點或邊上時,青色點和暗青色邊會高亮顯示並吸附。

嘗試複製所示的切割,並透過選擇第一個頂點來確保切割閉合。按Enter鍵確認。確認後,新建立的邊會高亮顯示。

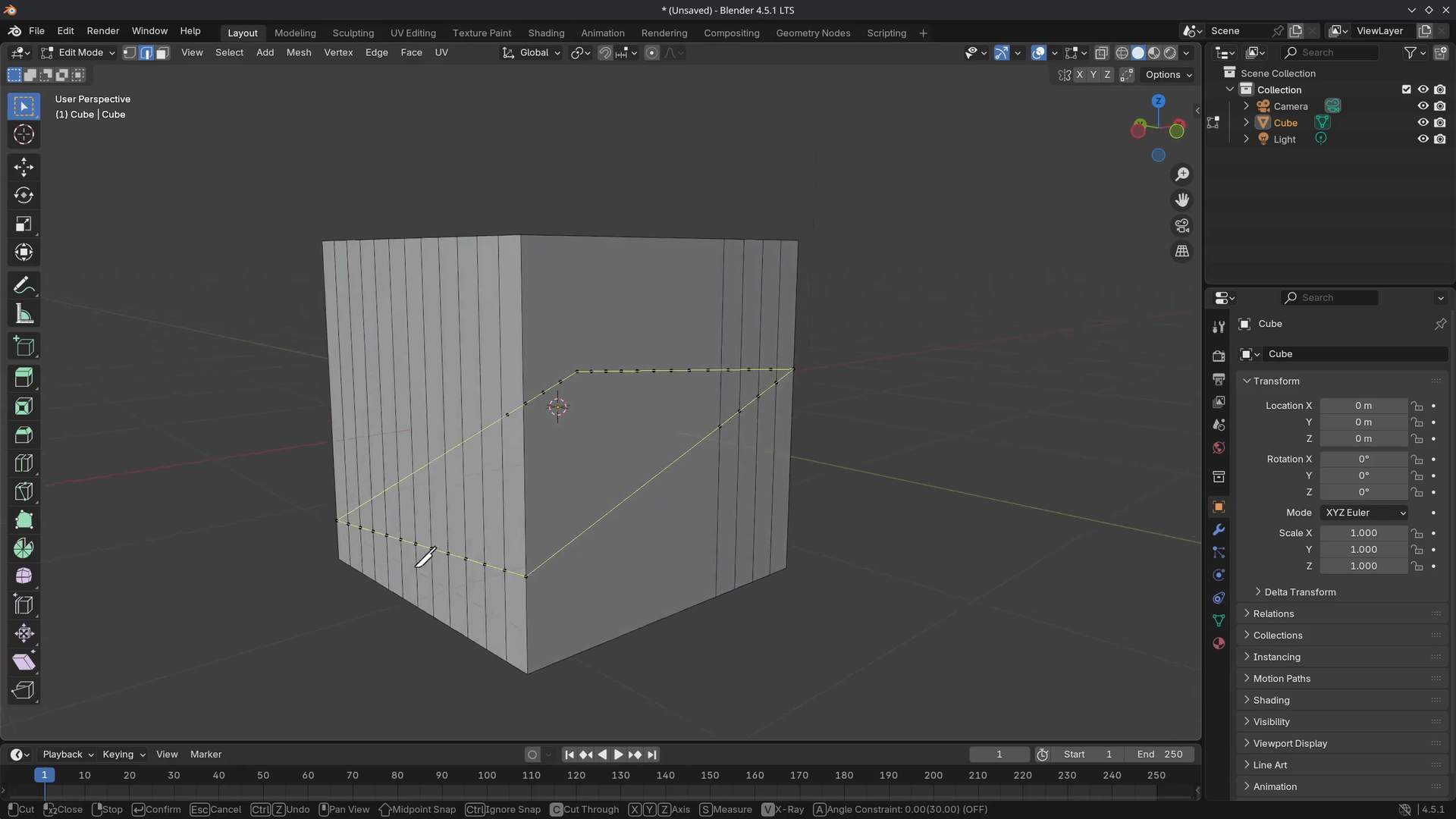
進入俯視圖,再次啟動「刀具拓樸工具」(按K鍵),按住Shift鍵吸附在邊的中心點。如圖所示建立一個切割。

我們也可以按下C鍵「切割」網格,從而切割整個立方體。從網格外部開始切割,​​並將刀具重疊到另一側。按Enter鍵確認。

注意

如果您繞著立方體旋轉,所有點都會顯示在立方體的後面。

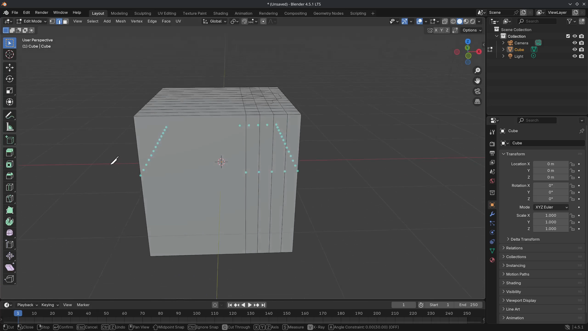
我們也可以沿著軸線進行切割。使用任意軸 X, Y, Z 來約束沿著這些軸的切割。

最後一個功能是角度約束。使用 A 鍵,我們可以以 30 度為增量約束切割。

此工具也可在工具列中找到。如果操作不順利,請使用 Esc 取消或使用 Ctrl + Z 撤銷。

有很多快捷鍵和技巧要記住。在學習下一課之前,請嘗試熟悉切割工具。


小練習

使用刀具拓撲工具從細分後的立方體中雕刻出這個 X 形,向下滾動查看解決方案


解決方案


課程到此結束。我們學習了:

  • 如何使用刀具拓樸工具 (K) 的附加功能。
  • 訪問手冊以了解更多關於刀具拓撲工具的資訊。

加入 並發表評論。

電影 專案 訓練 部落格
角色
  • 風暴
  • 米卡薩
  • 鯨
  • 貝氏隆頭魚
Studio
  • 條款和條件
  • 隱私政策
  • 聯繫
  • 混音音樂
  • blender.org
Blender Studio

分享的創作者。

藝術自由始於 Blender 由數譜環球提供技術支持
粤ICP备2024327355号-3