Blender Studio
  • 電影
  • 專案
  • 訓練
  • 資源
  • 部落格
  • 社區
  • 加入
  • BLENDER.ORG

    • 下載

      獲取最新的 Blender、舊版本或實驗版本。

    • 最新消息

      關注最新 Blender 版本的新功能。

    學習與資源

    • Blender Studio

      從開放電影中獲取製作資產和知識。

    • 手冊

      Blender 使用和功能的說明。

    開發

    • 開發者博客

      Blender 開發者提供的最新開發更新。

    • 文檔

      指南、發佈說明和開發文檔。

    • 基準測試

      一個收集和分享 Blender 基準測試結果的平台。

    • Blender 大會

      一年一度的社區聚會活動。

    捐贈

    • 開發基金

      通過每月捐款支持核心開發。

    • 一次性捐款

      使用更多可用的支付選項進行一次性捐款。

訓練重點
臉部綁定
Blender 基礎知識 4.5 LTS
使用 Blender 進行 3D 列印
影片日誌#6:宣傳影片

訓練類型
課程 文檔 製作課程 工作坊

訓練類別
動畫 幾何節點 燈光 渲染 骨架 著色
電影重點
奇點
2025
展翅翱翔
2023
春天
2019
英雄
2018
專案重點
衝動購買
展示
專案:風暴
展示
遛狗
展示
專案:黄金
展示
資源重點
角色
模型和裝置
資源
所有製作檔案
庫
精選集
課程
Blender 基礎知識 4.5 LTS
第一步
  1. 啟動 Blender 免費
  2. 視口導航 免費
  3. 介面概述 免費
  4. 選擇和轉換 免費
  5. 新增、複製和刪除 免費
  6. 儲存 免費
  7. 3D 游標 免費
  8. 收藏 免費
  9. 工作區 免費
建模
  1. 文件恢復 免費
  2. Blender的模式 免費
  3. 新增對象 免費
  4. 網格選擇 免費
  5. 擠壓 免費
  6. 循環切割 免費
  7. 刀具 免費
  8. 斜角工具 免費
  9. 刪除、分離、合併和連接 免費
雕塑
UV解包
骨架綁定
幾何節點
陰影
燈光與渲染
專案工作流程
合成
影片剪輯
額外內容
  1. 實用資源 免費
  2. 實用插件 免費
第一步

工作區

Beau Gerbrands
Beau Gerbrands 作者
  • 免費
報告問題

在本節中,我們將學習工作區以及如何建立自己的工作區。工作區是不同編輯器的“預設”,可幫助您更快地完成任務。


建立工作區

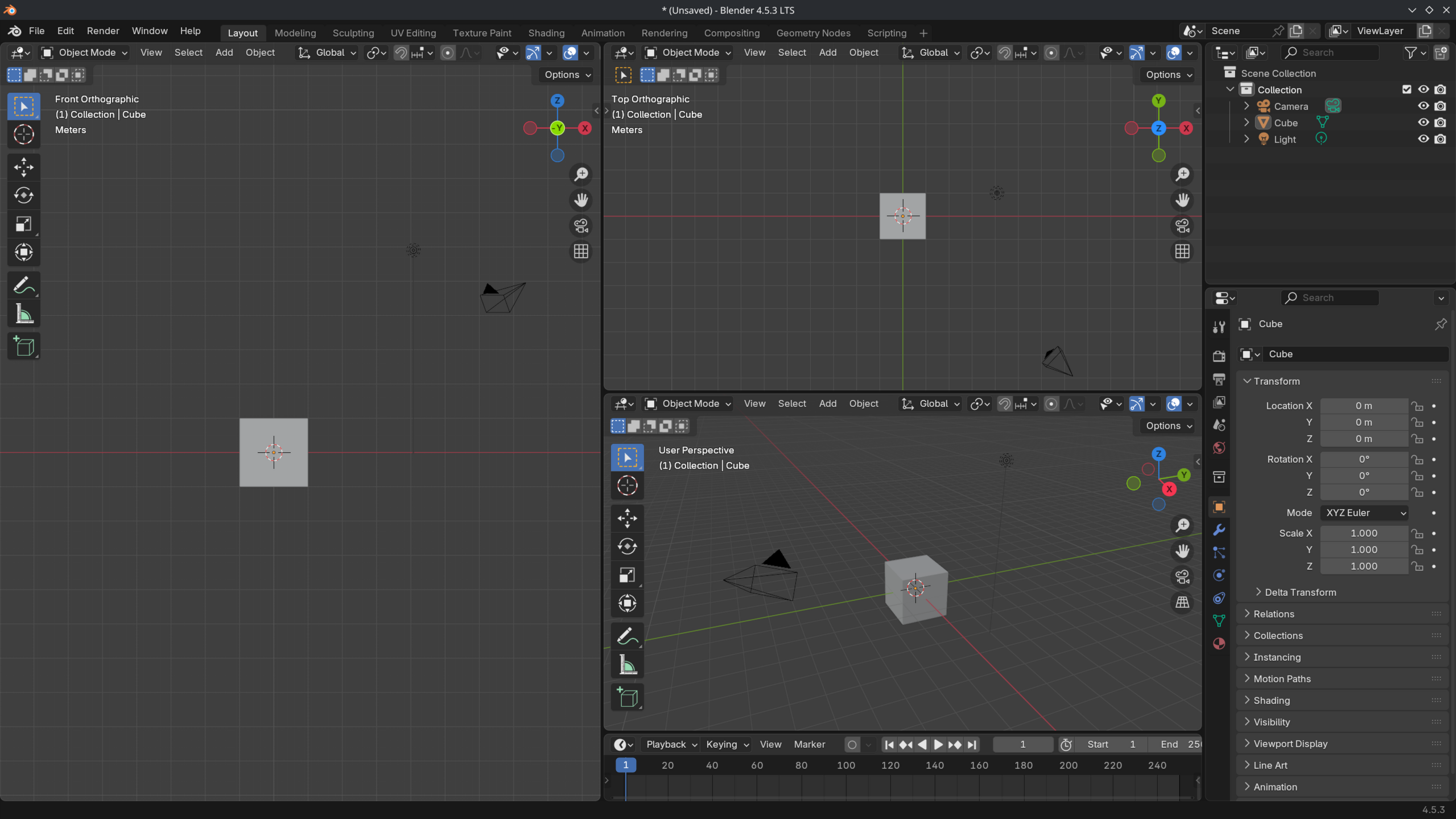
開啟新的 Blender 文件,查看頂部的工作區位置。預設工作區是“佈局”,其中包含我們熟悉的編輯器:3D 視窗、大綱視圖和屬性。

切換到其他工作區,編輯器佈局會有所不同。 「幾何節點」工作區包含與「版面配置」工作區相同的編輯器,但額外包含幾何節點編輯器和電子表格編輯器。

查看其他工作區。

注意

如果您選擇「著色」選項卡,您的顯示卡將開始編譯 EEVEE 著色器,這可能會導致輕微的運行速度下降。

如果工作區被裁切或超出視野範圍,您可以使用 滑鼠中鍵 (MMB) 水平拖曳來查看,或使用滑鼠滾輪。如果您將工作區一直拖到末尾,您會看到一個添加自訂工作區的圖標,選中它,您會看到一個彈出式選單。

您可以選擇任何預設工作區,或選擇「複製目前工作區」來複製目前工作區。複製“佈局”工作區。您會看到一個名為「Layout.001」的新工作區。

讓我們透過雙擊滑鼠左鍵來重命名工作區,並將其重命名為「常規」。將滑鼠懸停在工作區標籤上,然後使用滑鼠右鍵,即可開啟設定選單。在這裡,您可以重新排序、複製、刪除或切換工作區。讓我們選擇「重新排序到最前面」將工作區移到最前面。

更多關於工作區的詳細資訊


自訂工作區

現在是時候透過分割視窗並將編輯器切換到不同的區域來自訂我們的工作區了。

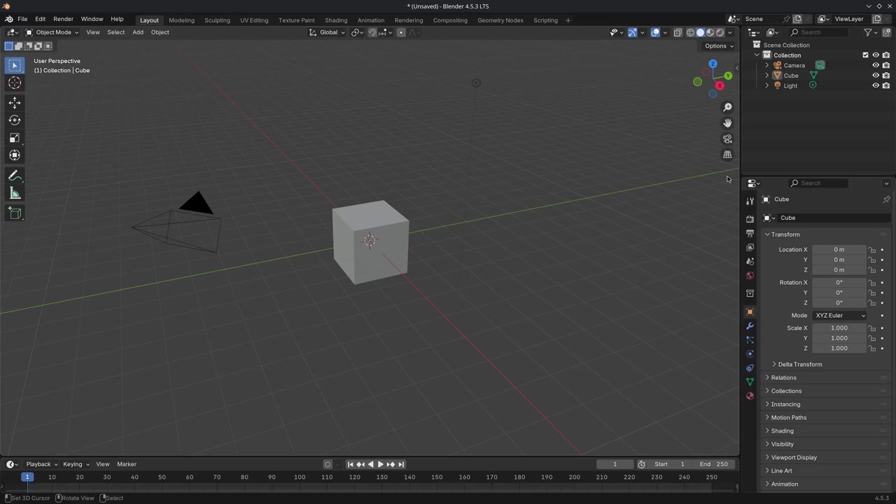
將滑鼠懸停在視窗邊界上,您會看到遊標變為雙箭頭。此時,使用滑鼠右鍵開啟選單。 「區域選項」功能表可讓您分割、合併或交換視窗。

選擇“垂直分割”,並注意遊標的變化。透過垂直移動滑鼠,您可以確定編輯器將獲得的空間大小。確保將 3D 視窗一分為二,使用滑鼠左鍵 (LMB) 確認。 ` 請注意,您可以變更其中一個視窗的視圖而不會影響另一個。這是從不同角度查看模型的好方法。

接下來,我們將右側的 3D 視窗與底部的「時間軸」合併。將滑鼠懸停在邊界上,然後選擇“向下合併”。這將合併 3D 視口,使其略微增大。

最後,我們可以透過「檔案」>「預設值」>「儲存啟動檔案」來儲存此佈局。現在,當我們關閉 Blender 時,工作區將被儲存。但在此範例中,我們將使用標準的「佈局」工作區。有關區域和管理編輯器的更多資訊。


小練習

嘗試復現此工作區佈局。


解答


本課到此結束。我們學習了:

  • 工作區是什麼以及它們的用途。
  • 如何拆分編輯器和更改編輯器類型。
  • 建立並儲存自己的工作區。

使用者介面章節到此結束。下一章我們將學習建模。

加入 並發表評論。

電影 專案 訓練 部落格
角色
  • 風暴
  • 米卡薩
  • 鯨
  • 貝氏隆頭魚
Studio
  • 條款和條件
  • 隱私政策
  • 聯繫
  • 混音音樂
  • blender.org
Blender Studio

分享的創作者。

藝術自由始於 Blender 由數譜環球提供技術支持
粤ICP备2024327355号-3